市政府门户网站
|
|
关怀版
|
无障碍浏览
|
用户空间
|
@国务院 我来说
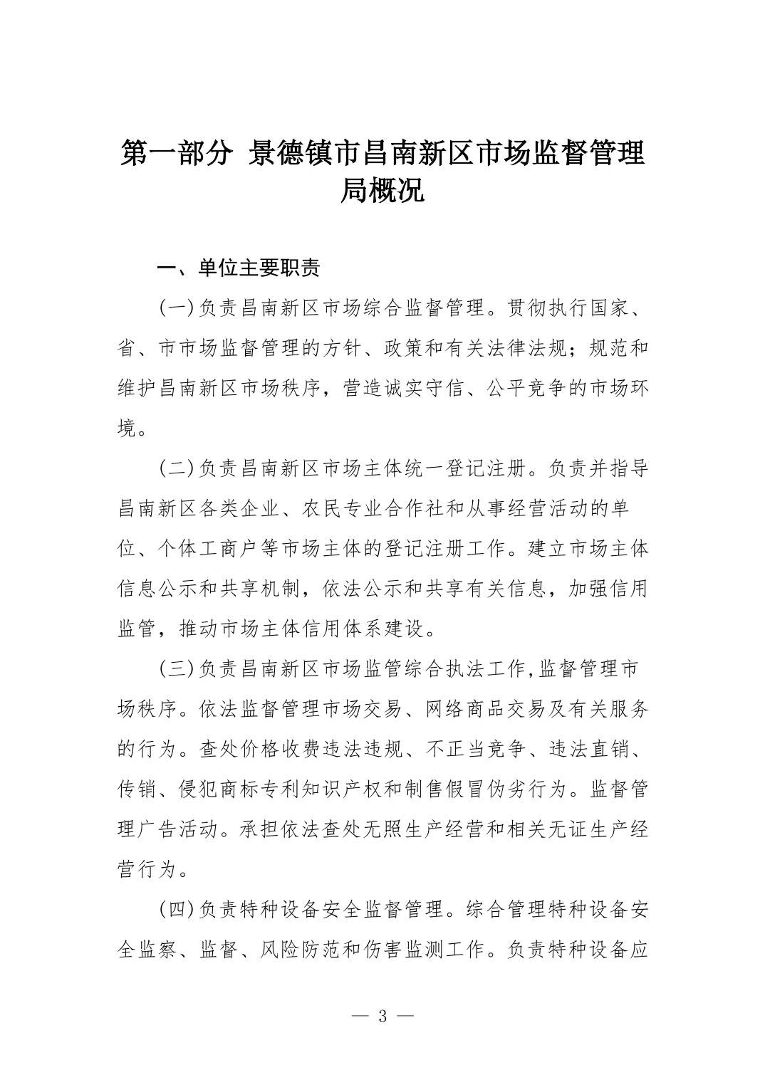
景德镇市市场监督管理局(知识产权局)
首页
政务资讯
政府信息公开
政务服务
政民互动
业务服务
专题专栏
当前位置:
首页
>
政务公开
>
法定主动公开内容
>
部门预决算
公开方式:
主动公开
有效期:
长期有效
公开时限:
长期公开
公开范围:
面向全社会
信息索取号:
MB0440807/2024-21665
景德镇市昌南新区市场监督管理局2023年单位决算
来源:景德镇市市场监督管理局
发布时间:2024-10-24 09:49
访问量:
相关文档:
相关附件:
景德镇市昌南新区市场监督管理局.xlsx
991957
景德镇市昌南新区市场监督管理局2023年单位决算
20
景德镇市市场监督管理局
2024-10-24
1129
部门预决算