市政府门户网站
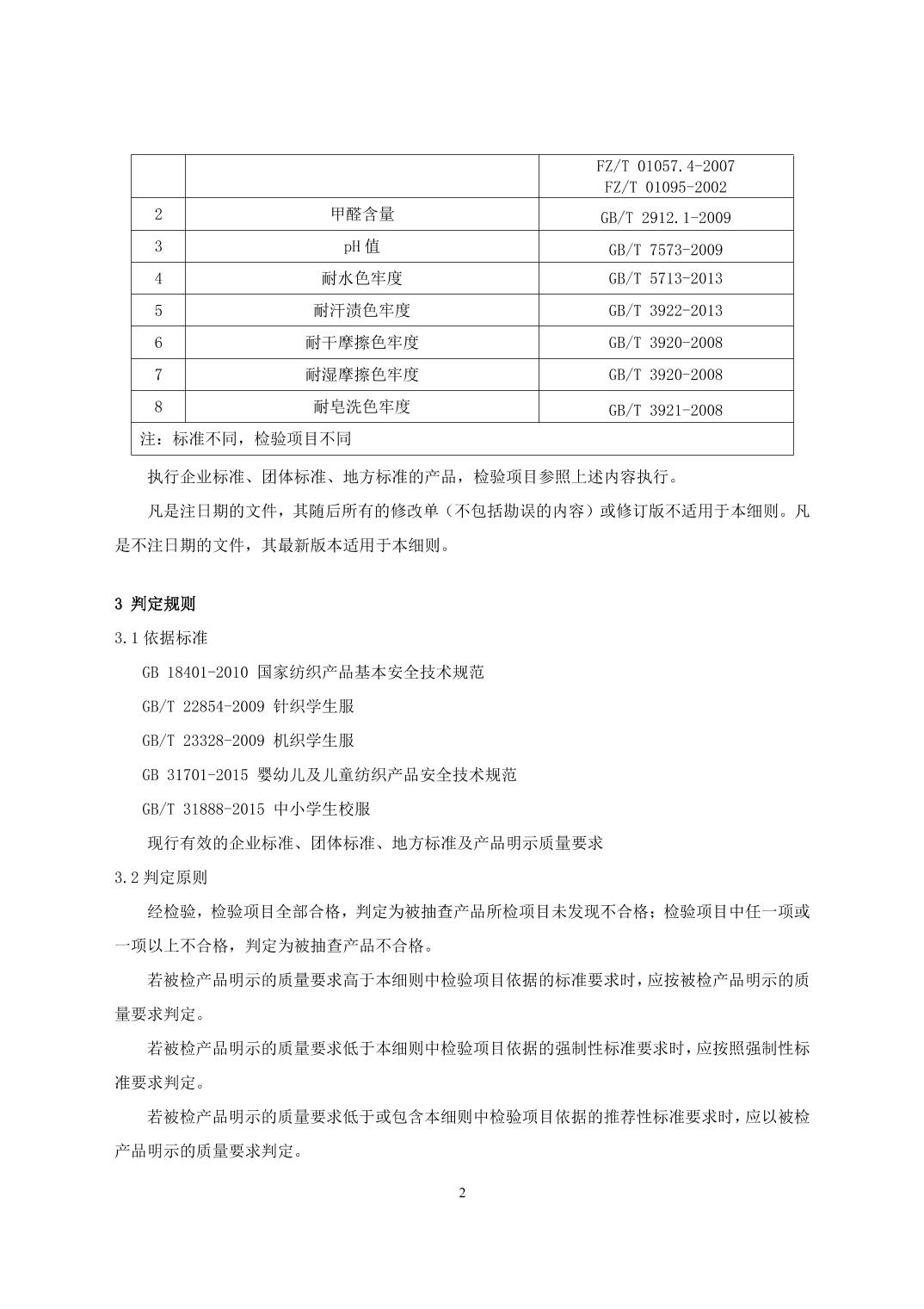
|
|
关怀版
|
无障碍浏览
|
用户空间
|
@国务院 我来说
景德镇市市场监督管理局(知识产权局)
首页
政务资讯
政府信息公开
政务服务
政民互动
业务服务
专题专栏
当前位置:
首页
>
政务公开
>
法定主动公开内容
>
重点领域
>
公共监管
>
产品质量监管
2025年景德镇市校服产品质量监督抽查实施细则
来源:景德镇市市场监督管理局
发布时间:2025-03-17 10:31
访问量:
相关文档:
相关附件:
1025193
2025年景德镇市校服产品质量监督抽查实施细则
20
景德镇市市场监督管理局
2025-03-17
21053
产品质量监管