市政府门户网站
|
|
关怀版
|
无障碍浏览
|
用户空间
|
@国务院 我来说
景德镇市市场监督管理局(知识产权局)
首页
政务资讯
政府信息公开
政务服务
政民互动
业务服务
专题专栏
当前位置:
首页
>
政务公开
>
法定主动公开内容
>
重点领域
>
公共监管
>
市场规则标准和监管执法信息
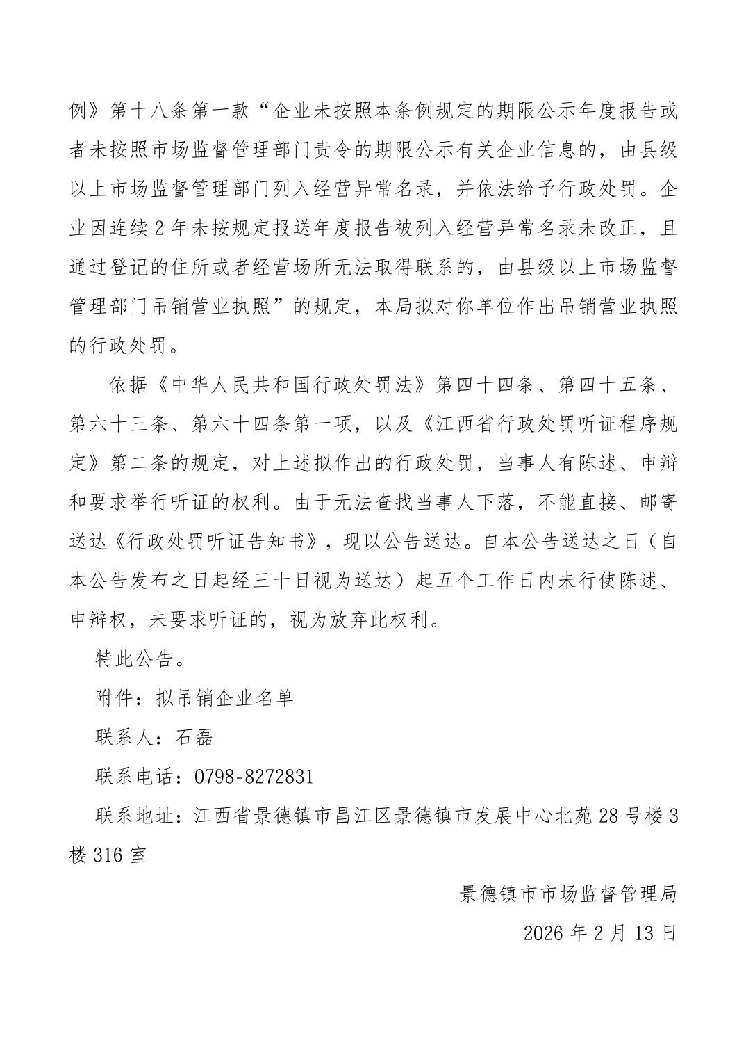
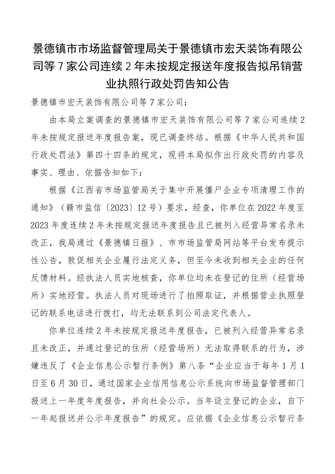
景德镇市宏天装饰有限公司等7家公司连续2年未按规定报送年度报告拟吊销营业执照行政处罚告知公告
来源:景德镇市市场监督管理局
发布时间:2026-02-14 09:48
访问量:
相关文档:
相关附件:
1081584
景德镇市宏天装饰有限公司等7家公司连续2年未按规定报送年度报告拟吊销营业执照行政处罚告知公告
20
景德镇市市场监督管理局
2026-02-14
33017
市场规则标准和监管执法信息