市政府门户网站
|
|
关怀版
|
无障碍浏览
|
用户空间
|
@国务院 我来说
景德镇市市场监督管理局(知识产权局)
首页
政务资讯
政府信息公开
政务服务
政民互动
业务服务
专题专栏
当前位置:
首页
>
政务资讯
>
专题专栏
>
三单一网
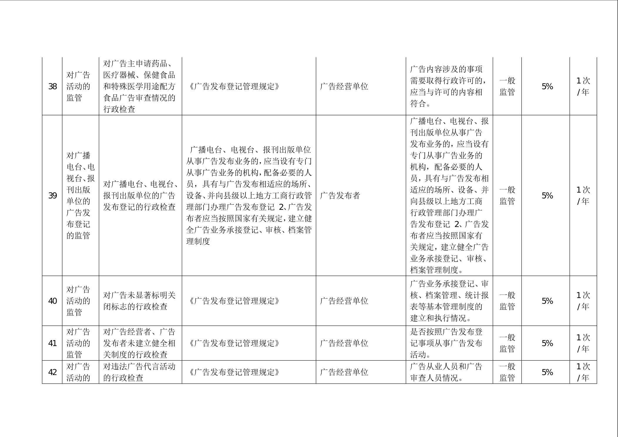
景德镇市市场监管局关于印发2023年度随机抽查事项清单的通知
来源:景德镇市市场监督管理局
发布时间:2023-03-15 10:40
访问量:
相关文档:
相关附件:
909820
景德镇市市场监管局关于印发2023年度随机抽查事项清单的通知
20
景德镇市市场监督管理局
2023-03-15
1107
三单一网